在blender2.9如何制作多米诺骨牌接龙倒下动画

 时间:2024-11-26 16:10:16

1、在blender 打开准备好的模型文件,如下图

在blender2.9如何制作多米诺骨牌接龙倒下动画

2、按快捷键Shift+A点击网格--》Plane,如下图

在blender2.9如何制作多米诺骨牌接龙倒下动画

3、将平面缩放到合适大小,如下图ps:平面作业桌面使用

在blender2.9如何制作多米诺骨牌接龙倒下动画

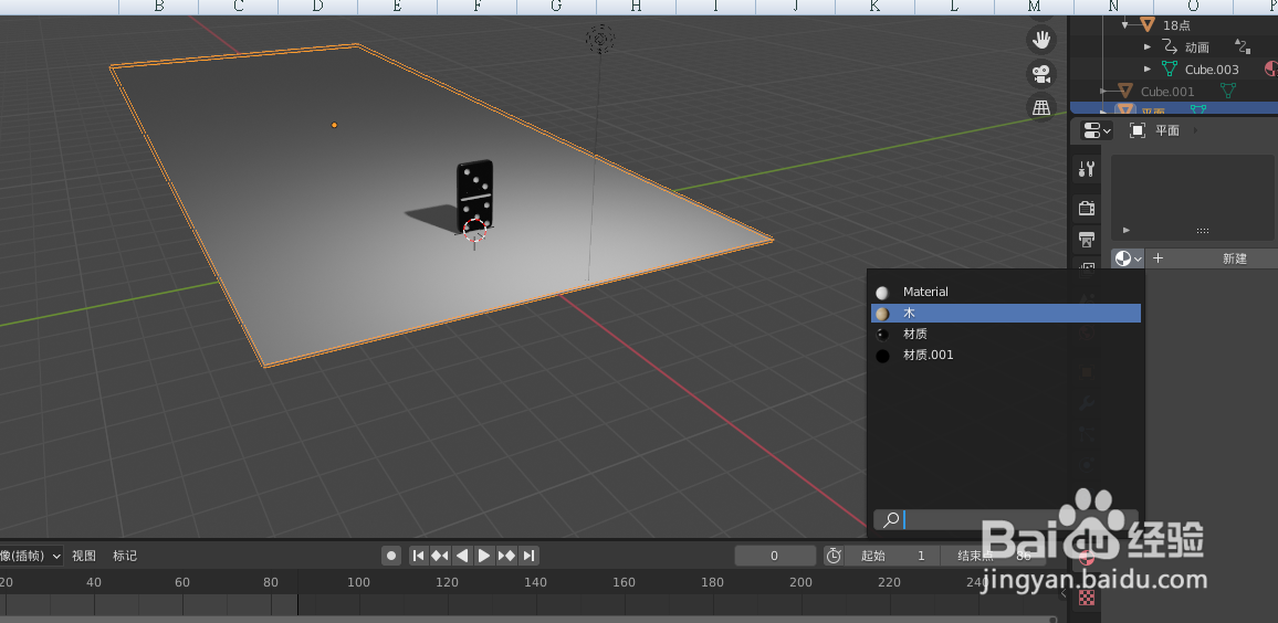
4、给平面添加木的材料,如下图

在blender2.9如何制作多米诺骨牌接龙倒下动画

5、按快捷键Shift+D,多复制一些模型出来,并排列好,如下图

在blender2.9如何制作多米诺骨牌接龙倒下动画

6、选中平面模型,点击物体属性图标,如下图

在blender2.9如何制作多米诺骨牌接龙倒下动画

7、点击刚体,类型设为被动,如下图

在blender2.9如何制作多米诺骨牌接龙倒下动画

8、选中所有多米诺骨牌,点击物体--》刚体--》Add Active,如下图

在blender2.9如何制作多米诺骨牌接龙倒下动画

9、将时间线移到0,如下图

在blender2.9如何制作多米诺骨牌接龙倒下动画

10、选中第一张多米诺骨牌,单击右键点击旋转,如下图

在blender2.9如何制作多米诺骨牌接龙倒下动画

11、将时间线移到20,如下图

在blender2.9如何制作多米诺骨牌接龙倒下动画

12、选中第一张多米诺骨牌按快捷键R旋转到合适角度,如下图

在blender2.9如何制作多米诺骨牌接龙倒下动画

13、单击右键点击旋转,如下图

在blender2.9如何制作多米诺骨牌接龙倒下动画

14、将第一张多米诺骨牌刚体属性类型设置为被动,如下图

在blender2.9如何制作多米诺骨牌接龙倒下动画

15、点击动画播放按钮,就可以看到多米诺骨牌倒下的动画效果,如下图

在blender2.9如何制作多米诺骨牌接龙倒下动画在blender2.9如何制作多米诺骨牌接龙倒下动画
  • 在blender2.9如何设计幽灵盖上布料行走动画特效
  • 在blender2.9如何画皮球
  • 在blender2.9如何画保龄球
  • 在blender2.9如何取消指定快捷键
  • 在blender2.9如何制作跌落测试动画特效
  • 热门搜索
    esp是什么 血癌是什么 兴高采烈是什么意思 erp系统是什么 徐怀钰事件是什么 神奇的近义词是什么 面霜什么时候用 今非昔比是什么意思 心如止水是什么意思 净水器什么牌子好