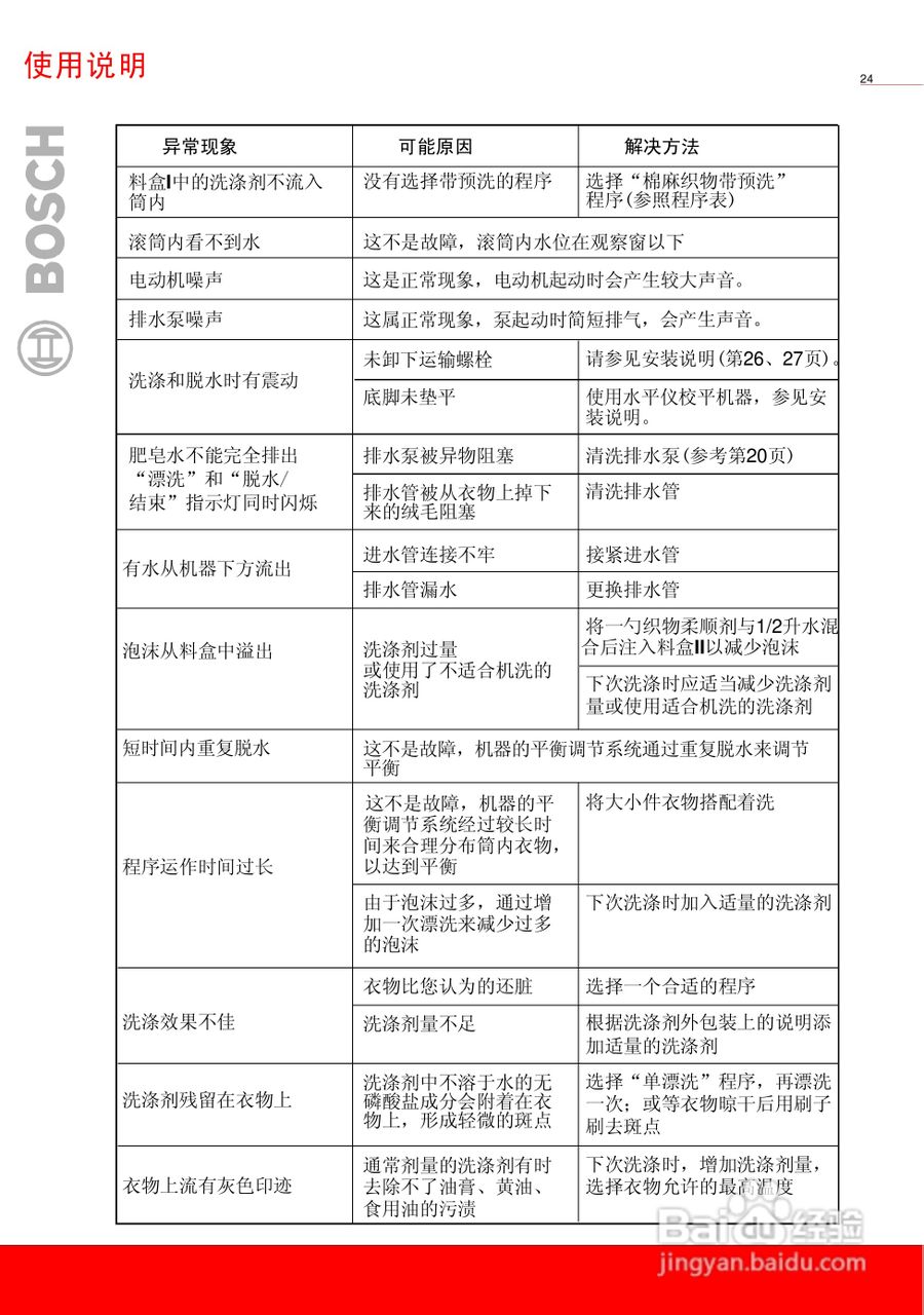
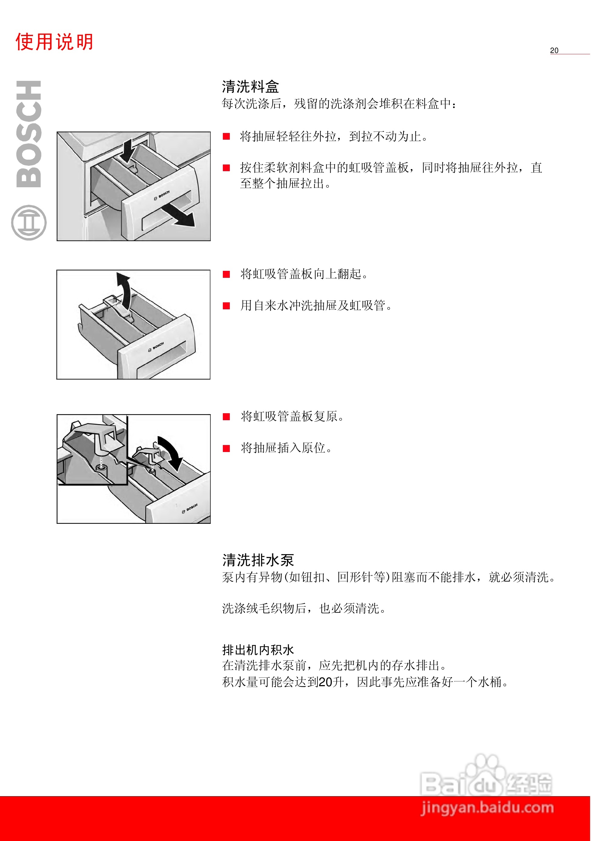
博世XQG52 16068全自动滚筒式洗衣机使用及安装说明书:[3]

 时间:2024-10-30 09:16:13

博世XQG52 16068全自动滚筒式洗衣机使用及安装说明书:[3]

博世XQG52 16068全自动滚筒式洗衣机使用及安装说明书:[3]

博世XQG52 16068全自动滚筒式洗衣机使用及安装说明书:[3]

博世XQG52 16068全自动滚筒式洗衣机使用及安装说明书:[3]

博世XQG52 16068全自动滚筒式洗衣机使用及安装说明书:[3]

博世XQG52 16068全自动滚筒式洗衣机使用及安装说明书:[3]

博世XQG52 16068全自动滚筒式洗衣机使用及安装说明书:[3]

博世XQG52 16068全自动滚筒式洗衣机使用及安装说明书:[3]

博世XQG52 16068全自动滚筒式洗衣机使用及安装说明书:[3]

  • 博世XQG52-16260全自动滚筒式洗衣机使用及安装说明书:[3]
  • 博世XQG52-16260全自动滚筒式洗衣机使用及安装说明书:[2]
  • 博世XQG52-20268全自动滚筒式洗衣机使用及安装说明书:[4]
  • 博世欧洲之星壁挂炉调试及使用方法
  • 博世滚筒洗衣机门打不开最详细的操作步骤
  • 热门搜索
    中国智力运动网 维生素e软胶囊涂脸的正确用法 什么汤补血 多运动 吃木瓜有什么好处 focus什么意思 style什么意思 元秋元华什么关系 正是河豚欲上时的欲是什么意思 运动耳机