联想昭阳商羽T100笔记本电脑说明书:[2]

 时间:2026-02-13 01:45:35

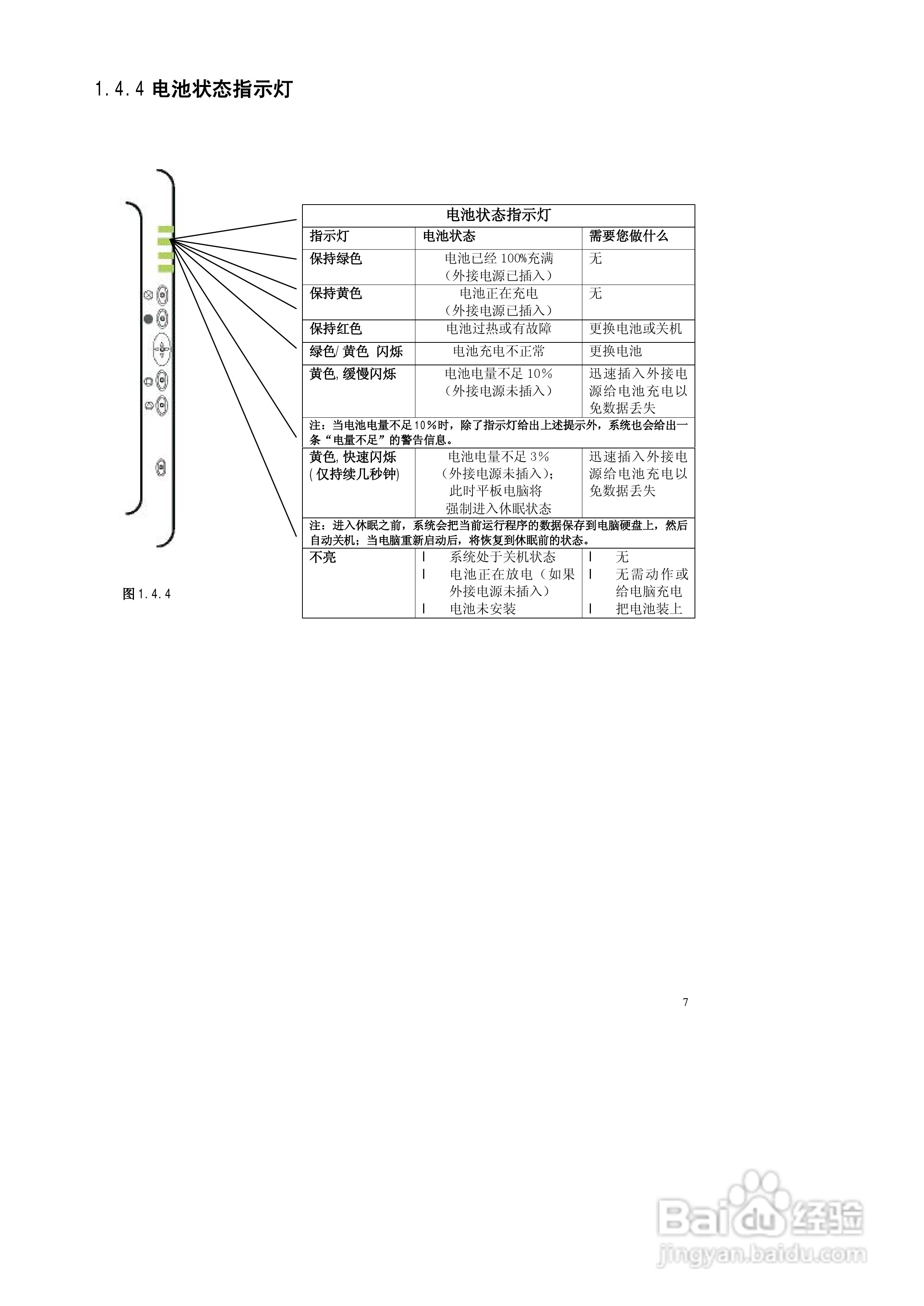
本篇为《联想昭阳商羽T100笔记本电脑说明书》,主要介绍该产品的使用方法以及常见故障解决方案。


联想昭阳商羽T100笔记本电脑说明书:[2]

联想昭阳商羽T100笔记本电脑说明书:[2]

联想昭阳商羽T100笔记本电脑说明书:[2]

联想昭阳商羽T100笔记本电脑说明书:[2]

联想昭阳商羽T100笔记本电脑说明书:[2]

联想昭阳商羽T100笔记本电脑说明书:[2]

联想昭阳商羽T100笔记本电脑说明书:[2]

联想昭阳商羽T100笔记本电脑说明书:[2]

联想昭阳商羽T100笔记本电脑说明书:[2]

联想昭阳商羽T100笔记本电脑说明书:[2]

(共篇)上一篇:|下一篇:
  • 联想昭阳商羽T100笔记本电脑说明书:[1]
  • 联想昭阳M10笔记本电脑使用说明书:[2]
  • 联想昭阳K12笔记本电脑使用说明书:[2]
  • 联想昭阳D50笔记本电脑使用说明书:[2]
  • 联想昭阳 E43笔记本电脑使用说明书:[2]
  • 热门搜索
    葛花的作用与功效 心肌炎什么症状 什么是同工同酬 灵芝孢子粉的功效和作用 运动长裤 运动减肥的最好方法 什么是三线表 初二数学上册知识点 学英语有什么用 十二月开什么花